
近日,普宁市司法局发布了关于征求《普宁市人民政府关于乡镇街道综合行政执法的公告(征求意见稿)》意见的公告,公开征求意见和建议,欢迎广大市民群众积极建言献策,征求意见于2021年1月25日截止。公告提出,自2021年2月1日起,普宁市镇街以自身名义行使相关行政执法职权(普侨镇自2021年5月1日开始),实行镇街综合行政执法。具体内容如下:

普宁市人民政府关于乡镇街道综合行政执法的公告(征求意见稿)
为贯彻落实中共中央办公厅、国务院办公厅《关于推进基层整合审批服务执法力量的实施意见》、中共广东省委《关于深化乡镇街道体制改革完善基层治理体系的意见》,根据《中华人民共和国行政处罚法》《中华人民共和国行政强制法》《国务院关于进一步推进相对集中行政处罚权工作的决定》《广东省人民政府关于乡镇街道综合行政执法的公告》和《揭阳市人民政府关于乡镇街道实行综合行政执法的公告》等规定,现就乡镇人民政府和街道办事处(以下简称镇街)实行综合行政执法有关事项公告如下:
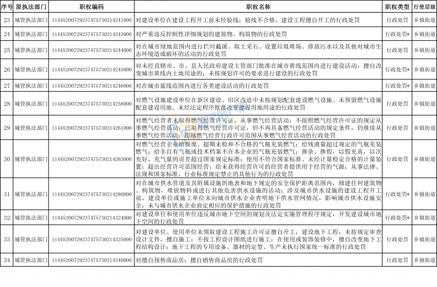
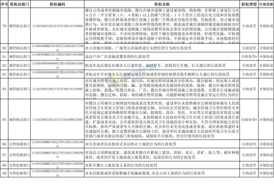
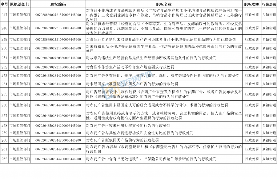
一、自2021年2月1日起,普宁市镇街以自身名义行使相关行政执法职权(普侨镇自2021年5月1日开始),实行镇街综合行政执法。各镇街实施《揭阳市人民政府关于乡镇街道实行综合行政执法的公告》(揭府规〔2020〕8号)(下称揭阳市《公告》)附件1、附件2的335项执法职权事项。
二、相关县级行政处罚权调整由镇街行使后,跨行政区域的案件和普宁市人民政府及县级行政主管部门认为有较大影响的案件,仍由县级行政主管部门负责。镇街与县级行政主管部门对行政执法案件管辖权存在争议的,由普宁市人民政府协调决定。
三、县级行政主管部门要主动协调配合,加强对镇街综合执法工作的业务指导。
四、镇街应当坚持严格规范公正文明执法,严格执行行政执法公示制度、行政执法全过程记录制度和重大行政执法决定法制审核制度;要加强行政执法信息化建设,上线应用行政执法“两平台”。各镇街行政执法人员应当持广东省人民政府统一制发的《广东省人民政府行政执法证》执法,严格依照法定程序履行职责。
五、公民、法人或者非法人组织不服镇街作出的行政执法决定,可以依法向普宁市人民政府申请行政复议或者向有管辖权的人民法院提起行政诉讼。
六、本公告自发布之日起生效。
中共普宁市委全面依法治市委员会办公室
2021年1月11日
附件:
1.揭阳市县级行政处罚权调整由镇街实行职权目录(第一批)
2.揭阳市县级行政强制措施权调整由镇街实行职权目录(第一批)
