今天
今年的公立学校的报读情况非常火热 △流沙第三小学
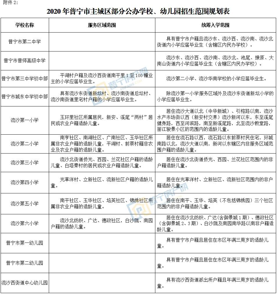
据今日普宁市教育局制订的《2020年普宁市主城区部分公办学校、幼儿园招生工作方案》,今年公办学校严格执行就近入学的原则,全面推行零择校,采取分类分批、条块结合的办法,划分为服务区域内学生和统筹学生入学进行招生。(详情可点击查看链接:2020年普宁市主城区部分公办学校、幼儿园招生工作方案) 招生范围 普宁市第二中学、普宁市普师高级中学、普宁市第三中学、普宁市城东中学、普宁陈宝文学校的初中部一年级新生,普宁市流沙第一至第六小学及普宁市第一幼儿园、普宁市第二幼儿园、普宁市流沙西街道中心幼儿园的新生。 招生对象 (一)幼儿园 年满三周岁(即2017年8月31日前及此日出生)居住在市区普宁户籍未入园的适龄儿童。 (二)小学一年级 年满六周岁(即2014年8月31日前及此日出生)未入学的适龄儿童,且符合以下条件之一: 1.具有主城区招生改革学校服务范围户籍; 2.非服务范围户籍但享受政策性照顾人员的子女; 3.符合条件的进城居住、务工人员随迁子女。 (三)初中一年级 在流沙东、流沙西、流沙南、流沙北四个街道所属学校就读的普宁市户籍小学应届毕业生(含四个街道内的民办学校),可报读普宁市第二中学初中部。 在流沙东、流沙西、流沙南、流沙北、池尾(楼盘详情户型图相册地图)、燎原、大南山(楼盘详情户型图相册地图)七个街道所属学校就读的小学应届毕业生(含七个街道内的民办学校),可报读普宁市普师高级中学初中部。 平湖村户籍及流沙西街道南平里1至100幢业主的小学应届毕业生及流沙第二小学、流沙华南学校的小学应届毕业生,可报读普宁市第三中学初中部(具体见附件2)。 流沙东街道新坛村户籍、流沙南街道后坛(楼盘详情户型图相册地图)村户籍、流沙南街道里宅(楼盘详情户型图相册地图)村户籍及流沙第一小学、流沙东街道新坛小学统筹范围内的小学毕业生,可报读普宁市城东中学初中部(具体见附件2)。 陈宝文学校初中一年级新生只招收其本校小学毕业生及流沙东街道玉环里社区、大林社区(楼盘详情户型图相册地图)、新美社区所属居民,新安、溪尾“两村”居民或农业户籍的小学毕业生。陈宝文学校初中一年级新生报名工作暂不列入招生平台管理,由招生学校按招生范围严格审核招录,并将招生名册报市教育局学籍管理部门备案。 所有招生对象的户籍截至2020年5月31日。 今年的公立学校报读如此火爆,对普宁楼市产生了另外一个关键词——“学区房”的概念。众所周知,学区房这个代表性的楼盘就是星河明珠湾。 今年9月普宁华师附学校即将迎来首批学生开学,小编也将持续关注。想了解更多详情,欢迎添加小房君微信,或底部留言与小编互动!







